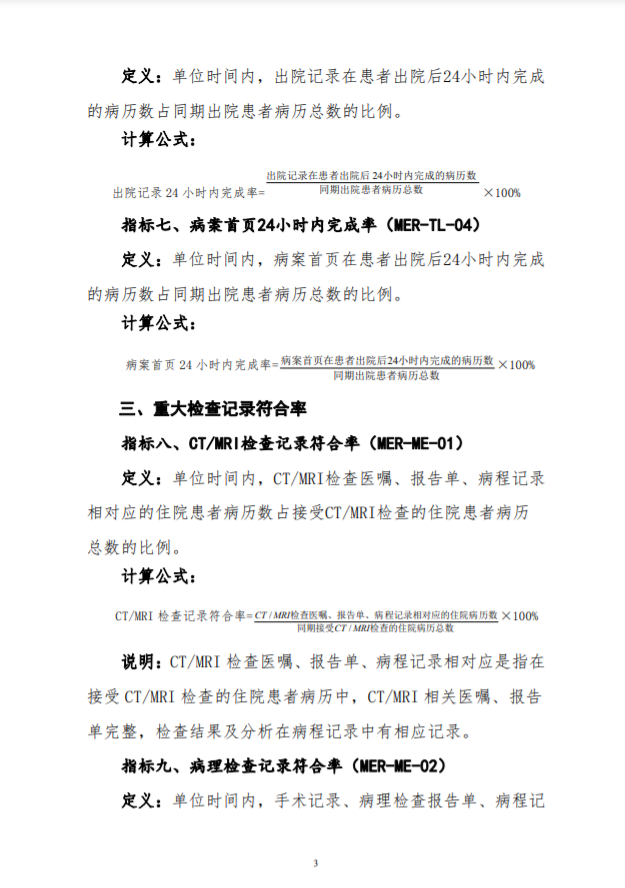
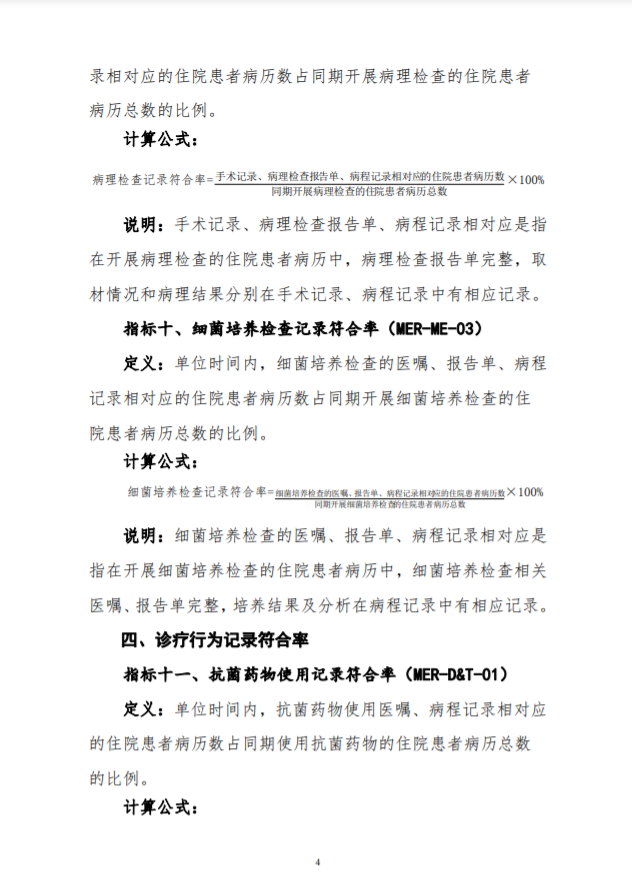
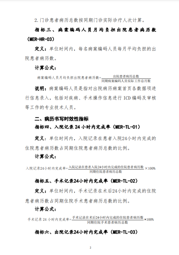
乌海市人民医院2019年度公开招聘护理人员公告
主页
医院概况
医院简介
医院领导
组织机构
科室架构
就医指南
门诊指南
住院指南
急诊指南
医院地图
专家出诊表
专家介绍
内科
外科
医技科室
其他科室
医院动态
医院管理
医院文化
人才招聘
科研教学
科研动态
进修报名
健康专栏
健康教育
党群工作
廉政建设
党建园地
法制园地
职工之家
患者来信
护理园地
病案管理质量控制指标(2021年版)
乌海市人民医院
|
2021-03-09
点击下载查看全文
/下载/病案管理质量控制指标(2021年版).pdf
乌海市人民医院欢迎您!